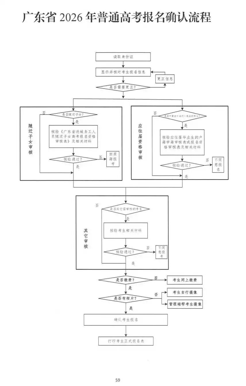
据广东省教育考试院发布,2026年广东普通高校招生统一考试报名时间为2025年11月1日至10日。考生报名包含系统注册、网上报名和确认报名共3个步骤,其中系统注册和网上报名的时间为11月1日至10日,确认报名时间为11月6日至10日。

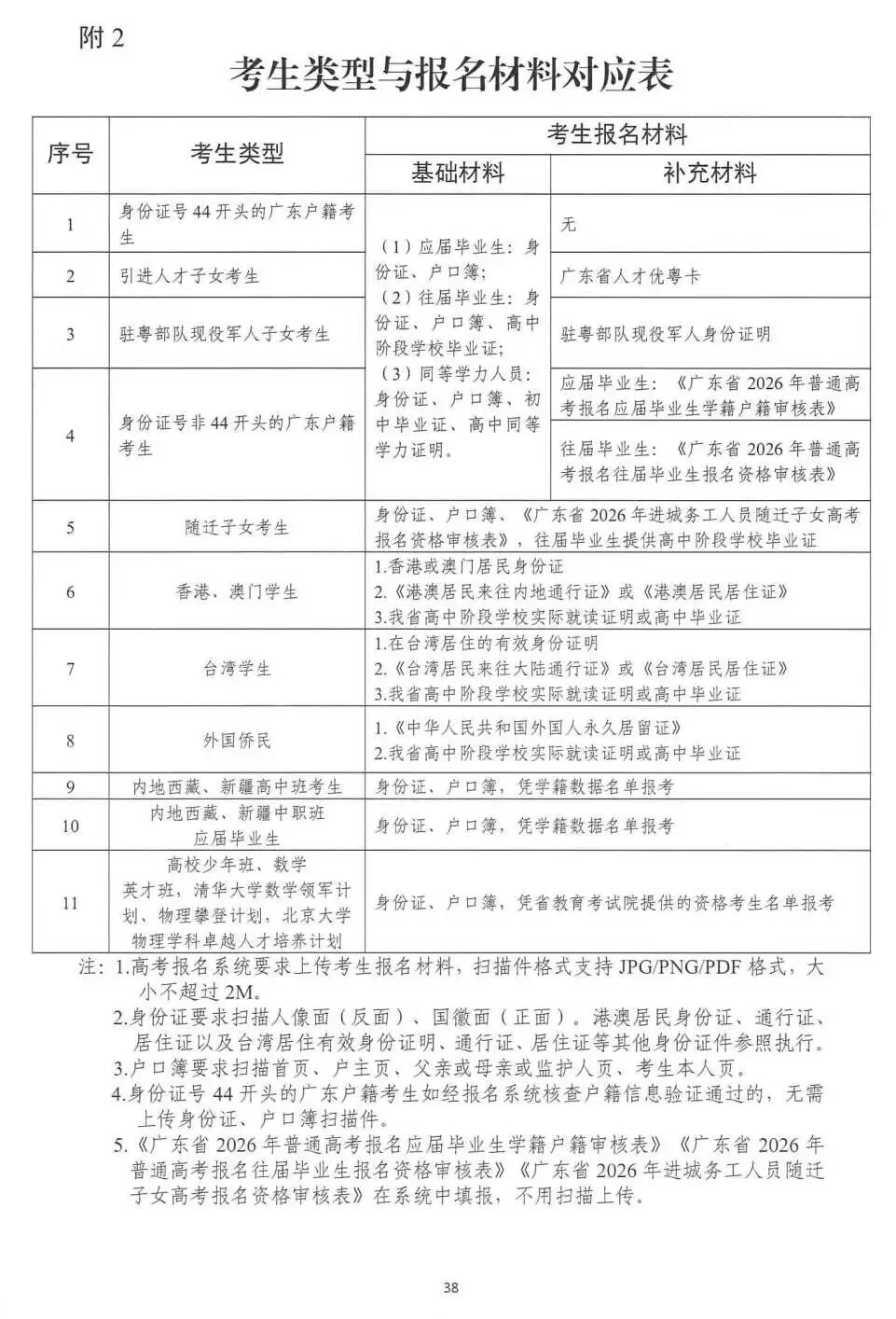
在高考报名过程中,亲属关系是重要审核部分。如果高考考生与父母/监护人不在同一个户口本上,考生父母需要提供《出生医学证明》证明亲属关系,如果缺失《出生医学证明》,需要亲子鉴定证明或公安机关(含派出所)出具的亲子(亲属)关系证明材料(盖户口专用章)。

⬇️⬇️⬇️

1

高考报名哪些情况要做亲子鉴定?

根据文件材料,我们整理出这些情况高考报名可能需要做亲子鉴定:

● 考生与父母不在同一个户口本:户口无法直接证明亲子关系;

● 孩子出生证信息有误或缺失:出生证明父母信息不一致;

● 父母一方或双方为本地户籍,考生为外省户籍(随迁子女):办理考生户口迁入;

● 户口簿信息存疑:例如户主非父母,关系表述不清晰等;

2

高考报名亲子鉴定需要去哪里做呢?

高考报名亲子鉴定属于司法亲子鉴定,需要到有资质的司法鉴定所办理。

广东正孚法医毒物司法鉴定所在2012年获广东省司法厅核准成立,2016年通过中国合格评定国家认可委员会(CNAS)司法鉴定认可,开展法医毒物鉴定和法医物证鉴定(个体识别,三联体亲子关系鉴定,二联体亲子关系鉴定,祖孙关系鉴定、生物学全同胞关系鉴定)鉴定业务

3

高考报名亲子鉴定怎么办理?

● 咨询预约

先通过电话或线上渠道咨询,了解清楚注意事项并预约好办理时间。

1、网上预约:扫描二维码公众号预约或到官网预约。

2、现场办理:委托人按约定时间持有效身份证件原件,到广东正孚法医毒物司法鉴定所办理。

3、委托时间:工作日9:00-12:00,13:30-17:30

4、地址:广州市黄埔区科学城崖鹰石路18号

● 委托受理

委托顺序包括:填写鉴定委托书、身份核验、缴费、被鉴定人拍照、采集指纹、采集血痕等,全程大概需要25分钟。

为保证被鉴定人身份信息真实,被鉴定人必须携带有效身份证件原件(如身份证、户口本、出生证等),本人到鉴定机构进行身份核验。务必带齐证件!

● 报告出具

通常约5个工作日内即可出具鉴定报告。报告具有法律效力,全国通用。司法鉴定机构出具电子鉴定意见书后,省司法鉴定一体化管理平台将向委托人委托时预留的手机号码发送提取信息短信,委托人可根据短信提示上官方平台查验、提取电子鉴定意见书。

同时,一般鉴定机构可以提供加盖骑缝章的鉴定意见书纸质报告,委托人可在委托受理时自行选择报告自取或邮寄。

广东正孚法医毒物司法鉴定所

广东正孚法医毒物司法鉴定所是经广东省司法厅、广州市司法局审批成立的司法鉴定机构,统一社会信用代码:34440000MD8019088G。

目前广东正孚法医毒物司法鉴定所受理业务包括:

1、法医物证鉴定([0401]个体识别,[0402]三联体亲子关系鉴定,[0403]二联体亲子关系鉴定,[0404]亲缘关系鉴定(祖孙关系鉴定、生物学全同胞关系鉴定))

2、法医毒物鉴定([0501]气体毒物鉴定、[0502]挥发性毒物鉴定、[0503]合成药毒物鉴定、[0504]天然药毒物鉴定、[0505]毒品鉴定、[0506]易制毒化学品鉴定、[0507]杀虫剂鉴定、[0508]除草剂鉴定、[0509]杀鼠剂鉴定、[0510]金属毒物鉴定、[0511]水溶性无机毒物鉴定、[0512]与毒物相关的其他法医毒物鉴定)

鉴定所地址:

广东省广州市黄埔区科学城崖鹰石路18号

官方网站:

https://www.zfusf.com/

咨询电话:

020-32299925